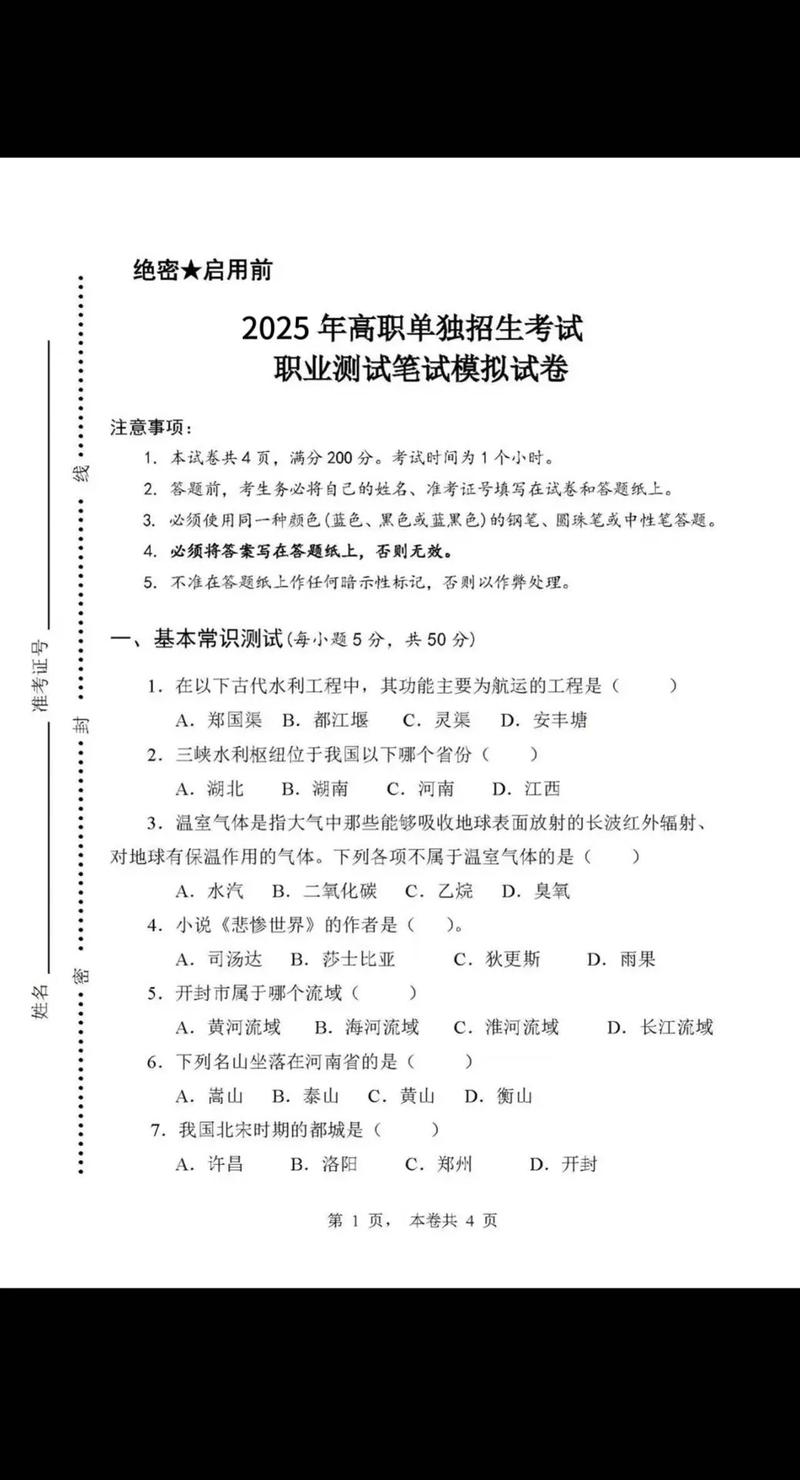
下面我将为您详细解析2025年单招综合素质题的核心考点、常见题型、答题策略以及典型例题,希望能帮助您全面了解。

(图片来源网络,侵删)
考试核心目标与内容构成
单招综合素质题通常包含四大模块,旨在全面评估考生:
-
思想品德与政治素养 (思想政治)
- 目标:考察考生的基本道德观念、法治意识、时事政治了解程度以及爱国情怀。
- 社会主义核心价值观、公民基本道德规范、法律常识(如宪法、民法、未成年人保护法等)、近一两年的国内外重大时事(如改革开放40周年、十九大精神等)。
-
科学文化基础 (语文、数学、英语)
- 目标:考察考生在义务教育阶段所掌握的基础文化知识的运用能力,而非深度和难度。
- 语文:字音字形、词语运用、病句辨析、文学文化常识、古诗词默写、简单的现代文阅读(信息筛选、概括)、应用文写作(如通知、请假条、倡议书等)。
- 数学:集合、函数、不等式、数列、三角函数、立体几何、概率统计等基础概念和简单计算,题目通常以生活应用题的形式出现。
- 英语:词汇、基本语法(时态、语态、从句等)、简单阅读理解、情景对话。
-
通用能力与职业素养 (综合能力)
(图片来源网络,侵删)- 目标:这是考试的重中之重,考察考生的逻辑思维、信息处理、解决问题、创新以及团队协作等未来职业发展所需的核心能力。
- 逻辑判断与推理:图形推理、数字推理、逻辑判断(真假话、条件关系等)。
- 信息处理与分析:图表数据分析、材料阅读理解与概括。
- 职业认知与规划:对所报专业的了解、职业规划意识、职业道德认知。
- 人际沟通与团队协作:情景模拟题,考察在特定情境下的沟通和合作能力。
- 创新思维:提出新想法、新方案的能力。
-
信息技术素养
- 目标:考察考生基本的计算机操作知识和网络应用能力。
- 计算机硬件软件基础常识、操作系统(Windows)基本操作、办公软件(Word, Excel, PowerPoint)的功能、网络信息安全与道德规范。
常见题型与答题技巧
单项选择题 (占比最高)
- 特点:覆盖面广,考察基础知识点的记忆和理解。
- 答题技巧:
- 直选法:对于记忆清晰的知识点,直接选出正确答案。
- 排除法:对于不确定的选项,先排除明显错误的,缩小范围。
- 关键词法:题干中的“核心”、“主要”、“根本”等词语是解题关键。
- 例题:
- (时事)2025年是我国改革开放( )周年。 A. 30 B. 40 C. 50 D. 60
- (语文)下列词语中,没有错别字的一项是( )。 A. 按部就班 B. 迫不急待 C. 一愁莫展 D. 再接再励
- (计算机)在Excel中,用来计算求和的函数是( )。 A. AVERAGE B. SUM C. MAX D. MIN
多项选择题
- 特点:难度高于单选,要求对知识点有更全面、精确的掌握。
- 答题技巧:
- 宁缺毋滥:不确定的选项坚决不选,因为多选、错选均不得分。
- 对比分析:仔细辨析选项之间的细微差别。
- 例题: 下列属于社会主义核心价值观个人层面要求的是( )。 A. 爱国 B. 敬业 C. 诚信 D. 友善 (正确答案:A, B, C, D)
判断题
- 特点:考察对概念和表述的精确判断能力。
- 答题技巧:
- 找关键词:特别注意“所有”、“都”、“一定”、“只有”等绝对化的词语,这些往往是错误表述的标志。
- 反例验证:如果觉得表述可能错误,尝试想一个反例来验证。
- 例题:
- “一带一路”倡议是习近平总书记于2025年提出的。( ) (√)
- 计算机病毒可以通过网络和移动存储设备传播。( ) (√)
简答题/材料分析题
- 特点:开放性较强,考察分析、概括和表达能力,通常结合时事热点或社会现象。
- 答题技巧:
- 审清题意:明确题目要求回答“是什么”、“为什么”还是“怎么办”。
- 结构化作答:分点作答,条理清晰,如“其次、最后”或“第一、第二、第三”。
- 结合材料:如果给出了材料,答案必须基于材料,从材料中提炼观点。
- 例题:
材料:某地推行“垃圾分类”政策,但部分居民觉得麻烦,配合度不高。
问题:请你谈谈作为新时代青年,应如何理解和参与“垃圾分类”这项工作?
答题思路:
- 是什么(理解):垃圾分类是利国利民的好事,是文明素养的体现,关系到环境保护和可持续发展。
- 为什么(意义):可以节约资源、减少污染、美化环境。
- 怎么办(行动):
- 自身做起:学习分类知识,从家庭做起,养成习惯。
- 积极宣传:向家人、朋友宣传垃圾分类的好处。
- 勇于劝导:在公共场合,对不分类的行为进行友善提醒。
- 创新方法:可以思考如何让垃圾分类更便捷、更有趣。
情景模拟题/案例分析题
- 特点:非常贴近实际生活和未来工作场景,考察职业素养和解决问题的能力。
- 答题技巧:
- 角色代入:把自己代入题目设定的角色中思考。
- 换位思考:考虑其他相关方的感受和立场。
- 提出具体方案:给出的解决方案要具体、可行,有建设性。
- 例题:
情景:你和同学一起完成小组作业,但有一位同学总是拖延,导致进度很慢,影响了你们的成绩,你会怎么办?
答题思路:
- 私下沟通:找一个合适的时机,单独与这位同学沟通,了解他拖延的原因(是遇到困难、还是不重视?)。
- 明确分工:重新和他一起明确任务分工、时间节点和每个人的责任,让他清楚自己的重要性。
- 提供帮助:如果他遇到困难,主动提供帮助和支持,共同解决问题。
- 及时上报:如果沟通无效,可以向老师或组长如实反映情况,并说明已经做出的努力,请求协调。 (核心:先礼后兵,以解决问题为最终目的,而非指责。)
备考策略建议
-
回归基础,查漏补缺:
- 语文/数学:拿出高中课本,复习核心概念和公式,做简单的练习题保持手感。
- 时事政治:重点关注2025-2025年发生的重大事件,特别是与国家发展、科技进步、民生相关的新闻。
- 计算机:熟悉Windows基本操作和Office三大软件的常用功能。
-
关注热点,拓展视野:
- 多看新闻联播、主流新闻App(如人民日报、新华社),了解国家大政方针。
- 思考社会热点问题背后的逻辑,尝试从不同角度分析。
-
强化思维,刻意练习:
(图片来源网络,侵删)- 逻辑题:在网上找一些图形推理、数字推理的题目进行专项练习,掌握常见规律。
- 情景题:多看一些案例,自己先思考,再参考优秀答案,学习其分析框架和表达方式。
-
模拟演练,调整心态:
- 找几套历年真题或模拟题,在规定时间内完成,感受考试节奏。
- 培养积极乐观的心态,面试和笔试时自信、从容、有礼貌。
2025年的单招综合素质题,本质上是一场“软实力”的较量,它不仅考察你“知道什么”,更看重你“能做什么”、“想什么”,备考时,切忌死记硬背,而应将知识内化为能力,学会用发展的眼光、辩证的思维去分析和解决问题,展现出你的责任心、沟通力、学习力和积极向上的精神面貌,这才是综合素质考试想要看到的优秀考生,祝你考试顺利!
标签: 2025单招综合素质考试范围 2025单招综合素质备考重点 2025单招综合素质题型解析
版权声明:除非特别标注,否则均为本站原创文章,转载时请以链接形式注明文章出处。