2025年的单招报名工作是由各省(市、自治区)自行组织的,因此具体的报名时间并非全国统一,而是由各省教育考试院(或招生考试办公室)自行确定并公布。

根据当年的普遍情况,绝大多数省份的2025年单招报名时间都集中在 2025年的12月底至2025年的3月初。
各省份大致报名时间参考
以下是根据2025年各省份官方发布的信息整理出的一个大致时间范围,供您参考:
报名时间较早的省份(集中在2025年12月):
- 河南省:2025年12月5日8:00至12月8日18:00。
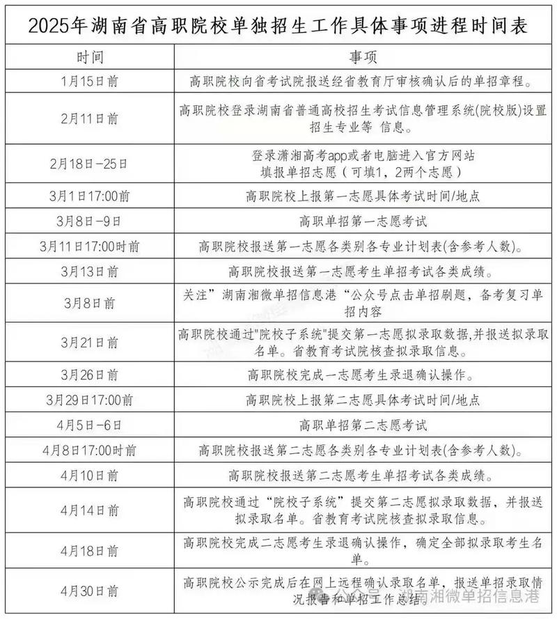
- 湖南省:2025年12月1日至12月10日。
- 河北省:2025年12月1日至12月5日(首次报名),补报名在2025年3月。
报名时间在2025年2-3月的省份(这是最集中的时间段):

- 四川省:2025年3月3日8:00至3月15日18:00。
- 山东省:2025年2月6日-12日(首次报名),3月5日-6日(补报名)。
- 广东省:2025年2月25日至28日。
- 江苏省:2025年1月15日至4月12日(此为高职单招和注册入学报名时间,包含单招)。
- 浙江省:2025年3月1日9:00至3月7日17:00。
- 安徽省:2025年3月1日至3月5日。
- 湖北省:2025年3月7日至3月14日。
- 重庆市:2025年3月10日至3月16日。
其他省份情况:
- 北京市:2025年高职单招与高考报名同期进行,大约在2025年11月。
- 天津市:2025年3月20日至22日。
2025年单招报名的通用流程
虽然各省具体时间不同,但整个报名流程大同小异,一般包括以下几个关键步骤:
-
网上报名/填报志愿:
- 考生需要在规定时间内,登录所在省份的教育考试院官网或指定的报名系统。
- 填报个人信息,选择一所或多所高职院校作为志愿(通常是“院校+专业”模式)。
-
现场确认/资格审核:
- 网上报名后,大部分省份要求考生本人到指定的报名点(通常是所在县区的招生办或毕业学校)进行现场确认。
- 核对个人信息,采集照片,签字确认,这一步非常重要,逾期未确认则报名无效。
-
文化素质考试(部分省份):
有些省份(如四川、河南等)会组织统一的文化素质考试(通常是语、数、外三科),成绩作为录取的重要依据。
-
职业技能测试/面试:
- 这是由各个高职院校自行组织的考试环节。
- 主要考察学生的专业兴趣、职业潜能、实践能力和综合素质,通常在文化考试之后,在3月底至4月初进行。
-
录取:
- 各高职院校会根据考生的文化成绩和职业技能测试成绩,综合择优录取。
- 录取结果一般在4月份公布,被录取的考生不再参加当年的全国统一高考。
给您的建议
如果您需要查询2025年某个具体省份的确切单招报名时间,最好的方法是:
- 访问官方网站:直接搜索“[省份名]教育考试院”或“[省份名]招生考试信息网”,找到2025年3月左右的新闻公告或历史文件。
- 使用关键词搜索:在搜索引擎中输入“2025 [省份名] 单招报名时间”,通常能找到当时发布的官方通知或新闻报道。
- 咨询学校:直接联系您所在地的普通高中、中等职业学校或意向报考的高职院校招生办公室,他们通常会有当年的文件存档。
2025年单招的报名时间,核心时间窗口是2025年的2月至3月,但具体日期务必以您所在省份教育考试院当年发布的官方通知为准。
标签: 2025单招志愿填报时间 2025年单招报名时间安排 2025单招志愿填报截止日期