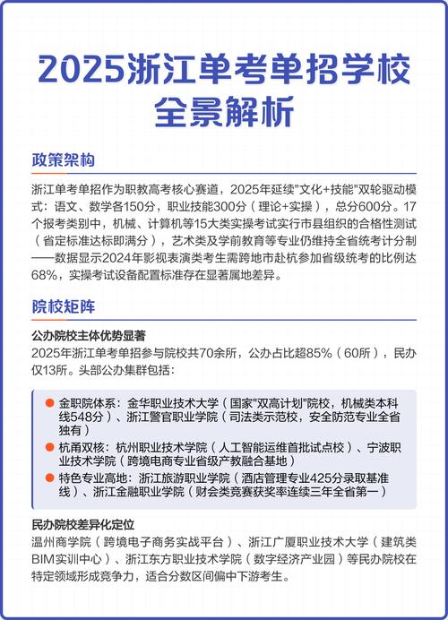
“单考单招”主要面向浙江省内中等职业学校(中职、中专、职高、技校)的毕业生为“文化课(语文、数学、英语)+ 专业课”,与普通高考的“普高生”是分开的。

(图片来源网络,侵删)
杭州市作为浙江省的教育中心,拥有众多实力雄厚的高职院校,机械类专业是其传统优势专业,以下是杭州及周边地区在机械类单考单招中表现突出的学校,按梯队和特点为您介绍:
第一梯队:国家“双高计划”建设单位(实力顶尖)
这些学校是国家重点支持的高职院校,综合实力和行业认可度都非常高,机械类专业是其王牌或重点建设专业。
浙江机电职业技术学院
- 简介:被誉为“浙江高职教育的排头兵”,工科实力极强,尤其在机械、电气、自动化领域是全省乃至全国的标杆,学校与众多知名企业(如吉利、海康威视、正泰等)有深度合作,就业质量非常高。
- 机械类优势专业:
- 机电一体化技术:王牌中的王牌,就业面极广。
- 数控技术:国家级重点专业,培养高级技术人才。
- 模具设计与制造:传统优势专业,与制造业紧密结合。
- 工业机器人技术:新兴热门专业,前景广阔。
- 机械制造及自动化:基础且核心的专业。
- 单考单招特点:作为热门学校,其机械类专业的录取分数线通常也相对较高,是中职生冲刺的首选目标之一。
浙江交通职业技术学院
- 简介:以交通为特色,工科实力雄厚,其机械类专业,特别是与汽车、船舶、轨道交通相关的方向,优势非常明显。
- 机械类优势专业:
- 汽车检测与维修技术:国家级重点专业,与汽车行业紧密相连。
- 汽车制造与装配技术:顺应新能源汽车和智能汽车发展趋势。
- 机电一体化技术:同样是学校的重点专业。
- 船舶工程技术:依托浙江的港口和船舶工业优势,特色鲜明。
- 单考单招特点:如果你对汽车、交通机械领域感兴趣,这所学校是非常好的选择,行业背景深厚,就业有保障。
第二梯队:省级优质高职院校(特色鲜明)
这些学校同样是省内一流的高职,在特定领域或机械类专业上有着深厚的积累和鲜明的特色。
浙江工业职业技术学院
- 简介:位于绍兴,但影响力辐射全省,是工科强校,学校的机械设计与制造类专业历史悠久,基础扎实。
- 机械类优势专业:
- 机械制造及自动化:省级重点专业,实力雄厚。
- 机电一体化技术:核心专业,应用广泛。
- 模具设计与制造:传统优势,培养了大量模具行业人才。
- 单考单招特点:学校学风严谨,注重实践,培养的学生动手能力强,深受企业欢迎。
杭州职业技术学院
- 简介:杭州市属高职院校,发展迅速,与杭州本地产业结合紧密,其“友嘉机电学院”等产业学院模式非常有特色。
- 机械类优势专业:
- 机电一体化技术:重点建设专业,与杭州的装备制造业对接。
- 数控技术:培养高技能数控人才。
- 工业机器人技术:积极布局新兴领域。
- 单考单招特点:地理位置优越,便于在杭州本地实习和就业,与本地中小企业联系紧密,实践机会多。
浙江同济科技职业学院
- 简介:由浙江省水利厅举办,以土木、水利、机械为特色,其机械类专业主要服务于水利、电力、建筑等行业。
- 机械类优势专业:
- 机电一体化技术:服务于水利机械、工程机械等。
- 数控技术:同样是学校的重点建设专业。
- 单考单招特点:如果你对水利、能源或工程机械行业感兴趣,这所学校有独特的行业背景优势。
第三梯队:其他特色或地方性高职院校
这些学校也可能开设机械类专业,是不错的选择,可以根据自身情况(如分数、地域偏好等)进行考虑。
- 浙江建设职业技术学院:建筑类强校,其建筑设备工程技术(涉及机电)等专业与机械有一定交叉。
- 浙江经贸职业技术学院:以商科为主,但也开设了机电一体化技术等专业,适合有复合发展意向的学生。
- 浙江邮电职业技术学院:信息通信类强校,其机电一体化技术等专业也面向智能制造方向。
- 浙江艺术职业学院:艺术类为主,部分舞台技术、道具制作等专业可能涉及机械,但非主流。
重要提醒与报考建议
- 官方信息为准:以上信息是基于往年情况的梳理。最准确、最及时的信息来源永远是“浙江省教育考试院”官网和各学校的招生网,每年专业的名称、招生计划、学费、录取分数线都可能微调。
- 查询招生简章:在每年3-4月份,务必仔细查阅目标学校的《高职单考单招招生简章》,简章会明确列出:
- 招生专业:确认你想报的机械类专业是否在当年单考单招计划内。
- 招生计划数:每个专业招多少人。
- 专业考试要求:有些专业可能对中职阶段的专业有要求,或需要参加学校组织的职业技能测试。
- 学费标准。
- 关注专业考试:单考单招不仅看文化课,还有专业课,要了解清楚机械类专业的考试大纲和形式,通常涉及机械制图、机械基础、金属材料等中职阶段的核心课程,提前复习专业课至关重要。
- 结合自身情况:
- 看分数:根据自己的预估文化课和专业课总分,选择与自己分数匹配的学校,拉开梯度。
- 看兴趣:你对汽车的机电、还是精密的模具、还是智能的机器人更感兴趣?选择与自己职业规划相符的专业。
- 看地域:想在杭州本地发展,还是去绍兴等其他城市?学校地理位置也很重要。
对于杭州机械类单考单招,最推荐关注的是:
- 冲一冲:浙江机电职业技术学院
- 稳一稳:浙江交通职业技术学院、浙江工业职业技术学院、杭州职业技术学院
- 保一保:浙江同济科技职业学院等其他有机械类专业的优质高职。
希望这份详细的梳理能对您有所帮助,祝您备考顺利,金榜题名!
版权声明:除非特别标注,否则均为本站原创文章,转载时请以链接形式注明文章出处。