2025安徽单考单招全攻略:哪些学校可以报名?附报考指南与上岸秘籍
** 对于成绩暂时不理想或希望走“捷径”进入理想专科院校的安徽考生来说,“单考单招”无疑是重要机会,本文将为你全面梳理2025年安徽省内可以参加单考单招的学校名单,详细解读报考流程、注意事项,并附上专家备考建议,助你精准定位,成功上岸!

引言:什么是“单考单招”?安徽考生的另一条升学“赛道”
“单考单招”,全称为“高等职业院校单独招生考试”,是国家授权高职院校独立组织考试录取的一种方式,它是一场由“高职院校自己出题、自己组织考试、自己录取”的“小高考”。
对于安徽的考生而言,单考单招具有以下核心优势:
- 录取门槛相对较低: 考试难度通常低于普通高考,更侧重于考察学生的基础知识和职业技能潜力。
- 专业选择更精准: 很多院校的特色优势专业会通过单考单招提前锁定生源,考生可以更早确定自己的职业方向。
- 提前锁定升学名额: 一旦被单考单招录取,就无需再参加6月份的普通高考,提前“上岸”,压力倍减。
2025年安徽省内究竟有哪些高职院校参与了单考单招呢?别急,这份详尽的指南为你一一揭晓。
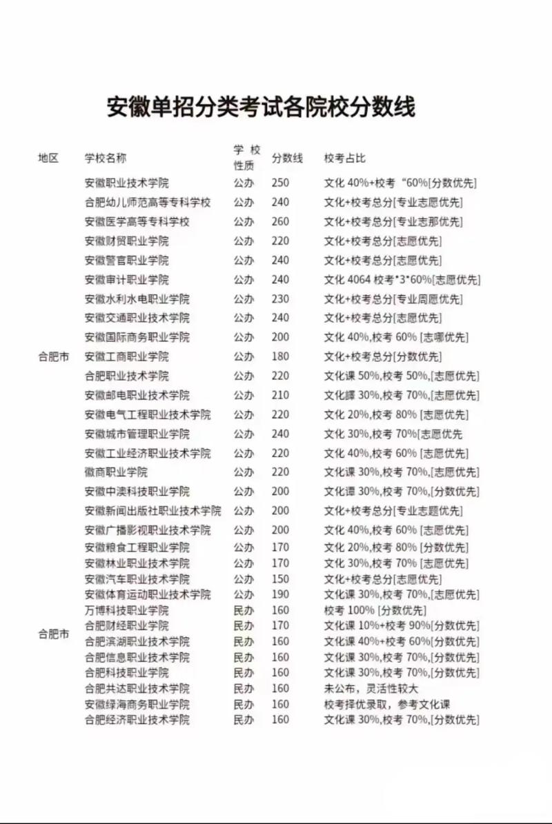
第一部分:2025年安徽可以单考单招的学校名单(权威参考)
重要提示: 以下名单为近年来参与单考单招的安徽省内主要高职院校,2025年的具体招生院校及专业,请务必以安徽省教育招生考试院当年发布的官方文件为准,以下信息仅供参考,具有极高的参考价值。

我们将这些学校分为几个梯队,方便考生根据自己的定位进行选择:
【第一梯队:国家“双高计划”建设单位】 这些学校是安徽省职业教育的“排头兵”,实力雄厚,就业率高,是众多考生的首选。
- 安徽职业技术学院:综合实力强劲,工科专业见长。
- 安徽机电职业技术学院:依托行业背景,机械、自动化等专业特色鲜明。
- 安徽商贸职业技术学院:商科、信息技术类专业优势突出,校企合作深入。
- 芜湖职业技术学院:国家示范性高职院校,专业覆盖面广,综合实力强。
- 安徽工业经济职业技术学院:地矿、财经类专业特色明显。
- 安徽工商职业学院:位于合肥,商科、设计类专业热门。
- 安徽中澳科技职业学院:国际合作办学特色,提供国际化视野。
【第二梯队:省级示范性及特色骨干院校】 这些学校在省内享有良好声誉,部分专业在行业内具有领先地位。
- 安徽水利水电职业技术学院:水利、建筑类专业是其王牌。
- 安徽警官职业学院:政法、公安相关专业培养应用型人才。
- 安徽医学高等专科学校:医学类专业,为基层医疗单位输送大量人才。
- 安徽交通职业技术学院:交通、汽车、土木工程等专业实力雄厚。
- 安徽电气工程职业技术学院:电力、自动化等专业与行业结合紧密。
- 安徽城市管理职业学院:城市管理、现代服务类专业特色鲜明。
- 安徽邮电职业技术学院:通信、信息技术类专业,就业前景广阔。
- 安徽财贸职业学院:财经、商贸类专业是其传统优势。
- 安徽工商职业学院(再次提及,因其综合实力和地理位置优势)。
- 马鞍山师范高等专科学校:师范、学前教育类专业稳定。
- 阜阳职业技术学院:皖北地区重要的高职院校,专业设置全面。
- 淮南联合大学:历史悠久的公办高职院校,综合实力不俗。
- 铜陵职业技术学院:工科、财经类专业协调发展。
- 滁州职业技术学院:位于滁州,机械、制造类专业有特色。
- 池州职业技术学院:生态、旅游、机电等专业结合地方产业。
- 安徽粮食工程职业学院:粮食食品、物流管理专业特色突出。
- 安徽体育运动职业技术学院:培养竞技体育和体育产业人才。
- 安徽艺术职业学院:美术、音乐、表演等艺术类专业。
- 黄山职业技术学院:旅游、园林、设计类专业结合黄山地域特色。
- 安徽国防科技职业学院:国防教育、机电、汽车类专业。
- 安徽冶金科技职业学院:冶金、材料、自动化类专业。
- 安徽国际商务职业学院:国际贸易、商务英语等涉外专业。
- 安徽矿业职业技术学院:矿业、安全、机电类专业。
- 安徽卫生健康职业学院:护理、助产、康复等医学相关专业。
- 安徽汽车职业技术学院:汽车检测与维修、新能源汽车等专业。
- 安徽电子信息职业技术学院:电子信息、计算机、通信技术类专业。
- 安徽绿海职业学院(民办):经管、信息、设计类等多学科协调发展。
- 合肥信息技术职业学院(民办):信息技术、数字媒体等IT类专业。
- 合肥财经职业学院(民办):财经、商贸、管理类专业。
- 合肥通用职业技术学院(民办):机械、电气、汽车等制造类专业。
第二部分:安徽单考单招报考流程全解析
了解学校后,清晰的报考流程是成功的关键,安徽单考单招的流程如下:

-
网上报名(通常在3月份):
- 时间: 具体时间请密切关注安徽省教育招生考试院官网通知,一般为3月中旬。
- 入口: 安徽省教育招生考试院官方网站(http://www.ahzsks.cn/)。
- 流程: 登录网站,填写个人信息,选择意向报考的院校及专业,每位考生限报一所院校。
-
现场确认/资格审核:
- 时间: 网上报名后,由招生院校安排。
- 提交身份证、户口本、高中阶段学历证明等材料原件及复印件,进行照片采集和信息确认。
-
参加文化素质测试(通常在4月份):
- 形式: 由省教育招生考试院统一组织,进行文化素质测试,科目通常为“语文”和“数学”。
- 难度: 试题难度低于普通高考,侧重于基础知识。
-
参加职业技能测试/面试(通常在4月份):
- 组织方: 你所报考的招生院校。
- 这是单考单招的核心环节,主要考察你的专业认知、实践动手能力、学习潜力和综合素质,形式可能包括笔试、面试、实际操作等。强烈建议考生提前研究目标院校的《招生章程》,了解其职业技能测试的具体要求和形式。
-
成绩合成与录取:
- 合成公式: 总成绩 = 文化素质测试成绩 + 职业技能测试成绩(具体分值比例见各校招生章程)。
- 录取原则: 招生院校根据总成绩从高到低择优录取,录取结果会在学校官网公布,并报省教育招生考试院备案。
-
录取确认与入学:
被录取的考生需在规定时间内进行录取确认,之后由学校寄发录取通知书,凭录取通知书办理入学手续。
第三部分:专家支招——如何科学选择与高效备考?
【教育家视角】 单考单招不仅是考试,更是一次关乎未来职业发展的战略选择,我的建议如下:
如何科学选择学校和专业?
- 兴趣导向: 选择自己真正感兴趣的专业,这是未来学习和工作的内驱力。
- 能力匹配: 客观评估自己的动手能力、逻辑思维或沟通表达能力,选择与之匹配的专业方向。
- 就业前景: 研究目标专业对应的行业发展趋势和就业市场需求,选择“朝阳”专业。
- 院校实力: 参考学校的师资力量、实训设备、校企合作情况和毕业生就业率,优先选择省级以上示范性院校。
如何高效备考?
- 文化素质测试: 回归课本,吃透语文、数学的基础知识点和公式,多做历年真题和模拟题,熟悉题型和考点。
- 职业技能测试:
- 信息搜集: 务必找到目标院校往年的《招生章程》和《职业技能测试大纲》,这是备考的“圣经”。
- 针对性准备: 如果是面试,准备一段精彩的自我介绍,了解所选专业的最新动态,如果是实操,提前了解相关的基本技能和流程。
- 展现素养: 在测试中,展现出积极、自信、踏实、有礼貌的态度,这同样是重要的评分项。
抓住机遇,规划未来
单考单招为安徽的广大考生提供了一个宝贵的机会,它不是“退路”,而是一条通往理想职业教育的“快车道”,希望这篇文章能为你点亮前行的灯塔。
再次强调:所有信息请以官方发布为准! 祝愿每一位考生都能把握机会,通过单考单招,进入心仪的大学,开启精彩的职业生涯!
SEO关键词布局:
- 核心词: 安徽可以单考单招的学校
- 长尾关键词: 安徽单考单招学校名单、2025安徽单考单招、安徽高职单招报名、安徽单考单招流程、安徽单招学校推荐、安徽单招职业技能测试、安徽单考单招攻略等。
- 语义相关词: 高职院校、职业教育、提前录取、文化素质测试、职业技能测试、双高计划、安徽省教育招生考试院等。
标签: 安徽单考单招本科院校 安徽单考单招公办学校名单 安徽单考单招招生计划