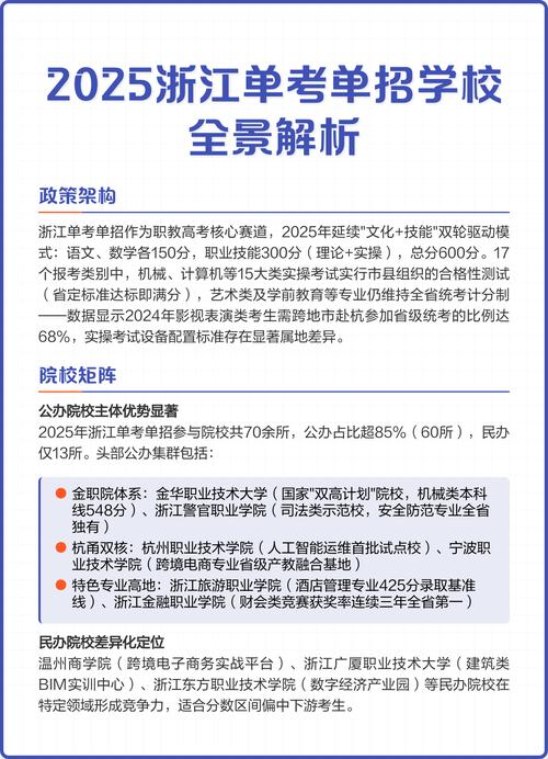
2025年是浙江省新高考改革深化、高职单招单考政策趋于成熟和规范的一年,与普通高考(“普高招生”)相比,单招单考为中职学生提供了另一条进入全日制高等院校的重要途径。

(图片来源网络,侵删)
以下是2025年浙江单招单考的核心要点:
什么是“单招单考”?
在浙江的语境下,“单招单考”通常特指 “高职单独考试招生”。
- 招生对象:主要是中等职业学校(中职)的毕业生,包括职业高中、中专、技校等。
- 考试形式:由浙江省教育考试院统一组织命题和考试,考试科目与中职阶段所学课程紧密相关。
- 录取方式:根据考生的总分和所填报的志愿,由高校择优录取。
- 核心特点:文化素质+职业技能,强调对学生专业技能的考核。
2025年单招单考的关键信息
报考条件
- 遵守中华人民共和国宪法和法律。
- 身体健康,符合报考专业的要求。
- 浙江省户籍或符合浙江省随迁子女政策的外省户籍,并已完成中职阶段教育,有浙江省中职教育毕业证书。
报考类别与考试科目
这是单招单考的核心,考生必须根据自己中职阶段的专业选择对应的报考类别,2025年主要有以下几类:
| 报考类别 | 对应中职专业方向 | 文化课考试科目 | 专业理论考试科目 | 职业技能操作考试 |
|---|---|---|---|---|
| 机械类 | 机械制造、数控、模具等 | 语文、数学 | 机械制图、机械基础 | 是 |
| 计算机类 | 计算机应用、网络技术、软件等 | 语文、数学 | 计算机基础、C语言程序设计 | 是 |
| 化工(环保)类 | 化工工艺、环境保护等 | 语文、数学 | 化学基础、化工基础 | 是 |
| 药学类 | 药剂、中药等 | 语文、数学 | 药学基础、化学基础 | 是 |
| 建筑类 | 建筑施工、工程造价等 | 语文、数学 | 建筑识图与构造 | 是 |
| 烹饪类 | 中餐烹饪、西餐烹饪等 | 语文、数学 | 烹饪理论与工艺 | 是 |
| 旅游服务类 | 酒店管理、导游等 | 语文、数学 | 旅游概论、饭店管理概论 | 是 |
| 服装类 | 服装设计与工艺等 | 语文、数学 | 服装结构制图、服装材料 | 是 |
| 财会类 | 会计、金融事务等 | 语文、数学 | 基础会计、经济法基础 | 否 |
| 电子与电工类 | 电子技术应用、电气运行等 | 语文、数学 | 电工基础、电子技术基础 | 是 |
| 商业类 | 市场营销、电子商务等 | 语文、数学 | 市场营销基础、电子商务基础 | 否 |
| 外贸类 | 国际商务、商务英语等 | 语文、数学 | 国际贸易理论与实务、英语 | 否 |
| 医学护理类 | 护理、助产等 | 语文、数学 | 人体解剖学、生理学、护理学基础 | 是 |
| 农艺类 | 种植、园艺等 | 语文、数学 | 植物生理学、基础化学 | 是 |
| 其他类 | 不在上述类别的专业 | 语文、数学 | 无统一专业理论,由招生院校自主确定 | 是 |
重要说明:

(图片来源网络,侵删)
- 总分计算:文化课(语文+数学)和专业理论/技能操作的总分通常是600分,文化课每门150分,专业理论和技能操作各占一定比例(如各150分或技能操作300分,具体见当年招生简章)。
- 职业技能操作考试:对于要求技能操作的类别,这是决定性的考试环节,通常在文化课考试前进行,由省教育考试院统一组织在指定考点进行。
考试时间(2025年参考)
- 职业技能操作考试:一般在3月份进行。
- 文化课统一考试:一般在4月份进行,与普通高校招生考试(高职班)同期。
志愿填报与录取
- 填报时间:一般在4月底或5月初,成绩公布后进行。
- 填报方式:实行平行志愿,考生可以填报多所高校和多个专业。
- 录取流程:
- 省教育考试院根据考生的总分和志愿,向高校投档。
- 高校根据招生计划和专业的具体要求(如对技能操作成绩的要求、单科成绩要求等),从高分到低分择优录取。
- 录取工作在5月份基本完成。
- 录取去向:被录取的学生进入普通高等院校的高职(专科)层次学习,毕业后获得全日制专科学历,与普通高考上来的学生没有区别。
2025年单招单考的特点与趋势
- 政策导向明确:单招单考是浙江省“分类考试”的重要组成部分,旨在打通中职学生的升学通道,培养更多高技能人才。
- 职业技能权重高:特别是对于技能操作类别的考生,技能考试成绩直接关系到能否被心仪的专业录取,体现了“重技能”的导向。
- 院校选择面广:浙江省内几乎所有的高职院校(包括部分应用型本科院校的职教师范专业)都参与单招单考招生,为中职生提供了大量的升学机会。
- 竞争相对缓和:相比于普通高考的“千军万马过独木桥”,单招单考的竞争压力相对较小,是中职生进入优质高职院校的一条“绿色通道”。
对2025年及未来考生的启示
虽然2025年的政策已经过去,但作为一项非常成熟的制度,其核心框架和逻辑至今仍然适用,准备参加浙江单招单考的同学们可以参考以下几点:
- 明确专业方向:尽早确定自己的报考类别,因为这将决定你的考试内容和未来的专业方向。
- 两手都要硬:
- 文化课:语文和数学是基础,不能丢分,虽然难度低于普高,但同样需要系统复习。
- 专业课/技能:这是你的核心竞争力,在校期间一定要学好专业理论,并积极参加实训,熟练掌握操作技能,技能操作考试需要大量的练习。
- 关注官方信息:务必以 “浙江省教育考试院” 官网发布的最新通知为准,每年的具体政策(如考试大纲、时间、招生计划等)可能会有微调。
- 了解目标院校:提前研究心仪院校和专业的招生简章,了解它们对技能成绩、单科成绩的具体要求,做到有的放矢。
2025年的浙江单招单考为中职生提供了一个公平、多元且高质量的升学平台,只要目标明确,准备充分,就完全有机会通过自己的努力进入理想的大学。

(图片来源网络,侵删)
标签: 2025浙江单招单考政策新变化 2025浙江单招单考改革要点 2025浙江单招单考政策调整内容
版权声明:除非特别标注,否则均为本站原创文章,转载时请以链接形式注明文章出处。