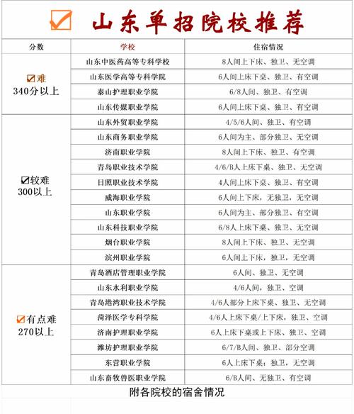
山东省的单招是由山东省教育招生考试院统一组织,面向全省所有高职(专科)院校的招生形式,而不是济南市的“市属”单招。 2025年在济南进行单招招生的学校,主要分为以下几类:

- 位于济南市的省内高职高专院校
- 位于山东省其他城市,但在济南设有单招考点的省内外高职高专院校
2025年是山东省高职单招改革和发展的关键时期,参与院校非常多,以下是根据2025年山东省教育招生考试院公布的信息,整理出的在济南市设有招生考点或主要面向济南地区招生的部分代表性学校名单。
2025年在济南进行单招的主要学校名单
这个名单包含了济南本地的学校,以及部分在济南设有考点的热门外地学校。
济南市本地高职高专院校
这些学校是济南考生单招的首选,因为地理位置方便,信息获取渠道多。
-
山东商业职业技术学院
(图片来源网络,侵删)- 简介:山东省“双高计划”建设单位,国家示范性高职院校,被誉为“山东商界的黄埔军校”,实力非常雄厚,王牌专业包括会计、制冷与空调技术、市场营销等。
-
济南职业学院
- 简介:国家骨干高职院校,综合实力强,设有多个校区,专业覆盖面广,尤其在机电技术、信息技术、学前教育等领域有特色。
-
山东劳动职业技术学院
- 简介:以培养高级技能人才闻名,隶属于山东省人力资源和社会保障厅,其机械制造与自动化、数控技术等专业是传统优势。
-
山东城市建设职业学院
- 简介:专注于城市建设领域,如建筑工程、市政工程、园林工程等,行业特色鲜明,就业对口率高。
-
山东电子职业技术学院
- 简介:电子信息类特色院校,在计算机应用、软件技术、通信技术等方面有较强的教学实力。
-
山东特殊教育职业学院
- 简介:山东省内唯一一所特殊教育高职院校,面向全国招生,为残障学生提供高等职业教育。
-
山东英才学院
- 简介:当时属于民办本科院校,但其下属的专科层次也参与单招,以学前教育、护理等专业著称。
-
山东圣翰财贸职业学院
- 简介:民办高职院校,以财经商贸类专业为主,如会计、金融管理、电子商务等。
-
山东现代学院
- 简介:民办本科院校,其专科专业也参与单招,专业设置较为综合。
-
山东协和学院
- 简介:民办本科院校,其医学相关专业(如临床医学、口腔医学技术、护理等)是其特色和优势。
-
山东力明科技职业学院
- 简介:民办高职院校,以中医药、医学技术、护理等专业为特色。
-
山东管理职业学院
- 简介:以管理类、财经类、信息技术类专业为主。
-
山东艺术设计职业学院
- 简介:专注于艺术设计领域,如环境艺术设计、视觉传达设计、动漫制作技术等。
-
山东凯文科技职业学院
- 简介:民办高职院校,侧重于信息技术和建筑工程类专业。
-
山东公路技师学院
- 简介:隶属于山东省交通运输厅,以公路、桥梁、汽车维修等交通类专业为特色。
在济南设有考点的部分省内外知名高职高专院校
除了济南本地的学校,还有很多外地的好学校也会在济南设立考点,方便考生参加考试,以下是一些有代表性的学校:
-
青岛职业技术学院
- 简介:国家示范性高职院校,位于青岛,综合实力很强,在济南设有单招考点。
-
威海职业学院
- 简介:国家“双高计划”建设单位,综合实力强劲,专业设置全面。
-
淄博职业学院
- 简介:国家示范性高职院校,工科实力突出,在省内影响力很大。
-
滨州职业学院
- 简介:国家骨干高职院校,其护理专业、机电一体化专业非常有名。
-
烟台职业学院
- 简介:位于烟台,是省内重要的职业院校之一。
-
日照职业技术学院
- 简介:国家示范性高职院校,海洋技术、建筑工程是其特色。
-
潍坊职业学院
- 简介:农业和机电类专业是其传统优势。
-
江苏农牧科技职业学院
- 简介:省外知名高职院校,其畜牧兽医、宠物养护与驯养等专业在全国都很有名。
-
深圳信息职业技术学院
- 简介:位于深圳,电子信息类专业实力顶尖,是很多高分考生的热门选择。
2025年济南单招的重要特点
- 招生规模大:2025年是单招规模持续扩大的年份,参与院校多,招生计划总数多,为考生提供了更多选择。
- “文化素质+职业技能”考试模式:这是山东省单招的核心模式,通常包括:
- 文化素质考试:一般考语文、数学两门,由省里统一命题。
- 职业技能测试:由各招生院校自主命题,主要考察学生的专业潜力和实践能力,形式多样,可能是笔试、面试、操作等。
- 录取多样化:除了常规的“按总分录取”外,很多院校对于有省级以上技能大赛获奖证书的考生有免试或加分政策,这是单招的一大特色。
- 竞争激烈:由于单招是“分类考试,综合评价,多元录取”的重要组成部分,且一旦录取就不能再参加夏季高考,因此吸引了大量考生,尤其是成绩在本科线附近或希望提前锁定一个不错专科院校的考生。
如何获取最准确的信息?
由于2025年的信息已经过去,最权威、最准确的信息来源是当年的 《2025年山东省高等职业院校单独招生申报院校名单及专业》 和 《山东省教育招生考试院》 官方发布的公告。
如果您想了解2025年济南单招的完整学校名单,您需要查询山东省教育招生考试院2025年发布的官方文件,上面提供的名单是基于当年的公开信息和学校知名度整理的代表性学校,涵盖了济南本地的大部分主要院校和部分在济南设有考点的省外热门院校,可以作为您了解当年情况的参考。
标签: 2025济南单招学校名单 济南单招学校2025招生计划 2025济南单招学校录取分数线