甘肃省单招没有全省统一命题的“官方试题”,这意味着您无法找到一份像高考那样标准化的、所有学校都用的“真题”。

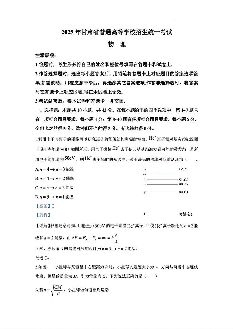
每个招生院校自主命题,或者由几个学校联合命题,试题的风格、难度和侧重点会因学校而异。
尽管各校试题不同,但根据甘肃省教育考试院的规定,单招的考核内容通常遵循一个统一的框架,主要考察学生的文化素质和职业技能两大部分。
下面我将为您详细拆解这两大部分的常见题型、考察范围和备考建议。
文化素质考试 (通常为笔试)
这部分主要考察学生应具备的基础文化知识,相当于高中阶段的核心课程,分值占比通常在50%-60%。

语文
这是文化素质考试中的重头戏,分值最高,也是拉开差距的关键科目。
-
主要考察内容与题型:
- 语言知识与运用: 字音、字形、词语(成语、熟语)辨析、病句修改、句子衔接、标点符号使用等,通常是选择题和填空题。
- 文学常识与名篇名句默写: 考查中国古代、现当代重要作家作品,以及课标要求背诵的古诗文名篇,多为选择题和填空题。
- 现代文阅读:
- 论述类文本阅读: 阅社科类、自然科学类文章,考查理解、分析、概括能力,题型为选择题。
- 文学类文本阅读: 阅读小说、散文,考查人物形象、情节结构、环境描写、主旨探究等能力,题型为选择题和简答题。
- 古诗文阅读:
- 文言文阅读: 阅读浅易的文言文,考查实词、虚词、特殊句式、文意理解和翻译,题型为选择题、翻译题和简答题。
- 古代诗歌阅读: 鉴赏诗歌的意象、语言、表达技巧和思想情感,题型为简答题。
- 写作: 根据给定的材料或话题,写一篇600-800字的文章,文体多为议论文,也可能考查应用文写作(如书信、通知等)。
-
备考建议:
- 回归课本: 重点复习高中语文课本中的文言文、古诗词和重要作家作品。
- 专项练习: 针对字音、字形、病句等基础知识点进行大量练习,做到熟能生巧。
- 多读多思: 阅读一些优秀的时评、散文,积累素材,锻炼思辨能力。
- 勤于练笔: 每周至少写一篇作文,注意审题立意和结构布局。
数学
数学主要考查基本概念、公式、定理的应用和基本的运算能力。

-
主要考察内容与题型:
- 集合与逻辑用语: 集合的运算、充分必要条件等,选择题为主。
- 函数: 函数的三要素、基本性质(单调性、奇偶性)、一次函数、二次函数、指数函数、对数函数等,选择题和解答题。
- 三角函数: 三角函数的定义、诱导公式、图像与性质、和差倍角公式、解三角形,选择题和解答题。
- 平面向量: 向量的线性运算、数量积、坐标运算,选择题为主。
- 数列: 等差数列、等比数列的通项公式与前n项和,选择题和解答题。
- 不等式: 一元二次不等式、基本不等式的应用,选择题为主。
- 立体几何: 空间几何体的结构、三视图、表面积与体积、点线面的位置关系,选择题和解答题。
- 解析几何: 直线与圆的方程、直线与圆的位置关系,选择题为主。
- 概率与统计: 随机抽样、用样本估计总体、古典概型,选择题为主。
-
备考建议:
- 梳理知识网络: 将高中数学的核心知识点串联起来,形成知识体系。
- 掌握基本方法: 熟练掌握配方法、换元法、数形结合法等基本数学思想方法。
- 重视计算能力: 单招数学对计算能力要求较高,一定要多算、多练,保证计算的准确性。
- 研究真题: 找到目标院校往年的数学试题,了解其难度和侧重点,进行针对性复习。
英语
英语部分相对简单,主要考查基础词汇、语法和阅读能力。
-
主要考察内容与题型:
- 词汇与语法: 考查大纲内的词汇量,以及基本的时态、语态、从句、非谓语动词等语法知识,题型为单项选择题。
- 阅读理解: 阅读简单的应用文、科普文、故事等,考查主旨大意、细节信息、推理判断等能力,题型为选择题。
- 完形填空: 在一篇短文中留出空白,考查词汇、语法和上下文理解的综合能力,选择题。
- 书面表达: 可能要求写一篇简单的应用文(如邮件、通知)或一篇短文(80词左右)。
-
备考建议:
- 背诵核心词汇: 掌握高考要求的3000-3500个核心词汇。
- 巩固语法基础: 重点复习时态、语态、三大从句等核心语法点。
- 坚持阅读: 每天阅读1-2篇英语短文,培养语感。
- 背诵范文: 背诵一些优秀的应用文范文和作文模板,以便在考试中灵活运用。
职业技能测试 (形式多样)
这部分是单招的特色,旨在考察学生的专业潜力和综合素质,形式非常灵活,包括笔试、面试、操作考试等。
笔试
部分专业或学校会进行职业技能笔试,内容与报考专业相关。
-
通用职业技能(面向所有考生):
- 时事政治: 考查近一年的国内外重大时事、重要会议、政策文件等。
- 职业素养: 考查职业道德、团队合作、沟通能力、创新意识等。
- 信息技术基础: 考查计算机基本操作、办公软件(Word, Excel, PPT)的使用常识、网络基础等。
-
专业基础技能(面向特定专业考生):
- 医药卫生类: 考查人体解剖学、生理学等基础医学常识。
- 教育与体育类: 考查教育学、心理学基础,以及体育项目的规则和常识。
- 财经商贸类: 考查会计基础、经济学常识等。
- 信息技术类: 考查计算机基础、编程逻辑、数据库基础等。
- 旅游服务类: 考查旅游地理、导游基础知识、礼仪常识等。
面试
这是最常见的形式之一,通过问答了解学生的综合素质。
-
常见面试问题:
- 自我介绍: 准备一份1-2分钟的简洁、有亮点的自我介绍。
- 报考动机: “你为什么选择我们学校?”“为什么选择这个专业?”
- 专业认知: “你对这个专业有什么了解?你认为学习这个专业需要具备哪些素质?”
- 个人规划: “你对未来的大学生活和职业有什么规划?”
- 时事热点: “你对最近发生的XX事件有什么看法?”
- 情景模拟: “如果你的同学和室友发生矛盾,你会怎么办?”
- 即兴演讲/话题讨论: 给出一个话题(如“论手机的利弊”),准备几分钟进行阐述。
-
备考建议:
- 了解专业: 深入了解所报专业的学习内容和就业前景。
- 准备材料: 熟悉自己的个人简历和获奖证书,面试时可能会被问到。
- 模拟演练: 找老师或同学进行模拟面试,克服紧张情绪,锻炼表达能力和应变能力。
- 注意仪表: 穿着得体、干净整洁,展现积极向上的精神面貌。
操作考试
主要针对实践性强的专业。
-
常见操作考试示例:
- 学前教育专业: 绘画、唱歌、讲故事、弹奏(如电子琴)、手工制作等。
- 护理专业: 无菌操作(如戴手套、消毒)、心肺复苏(CPR)、生命体征测量(模拟)等。
- 汽车维修专业: 汽车零部件识别、基本故障诊断等。
- 计算机专业: 文字录入、Word/Excel/PPT操作、简单的编程题等。
-
备考建议:
- 专项训练: 针对目标专业的技能要求,进行反复练习,做到熟练掌握。
- 请教老师: 向专业课老师请教操作技巧和注意事项。
- 保持稳定: 考试时沉着冷静,按照规范流程操作。
如何获取目标院校的试题?
既然没有全省统一的试题,那么获取目标院校的历年样题或模拟题就至关重要。
- 访问学校官网: 这是最权威的渠道,搜索“XX职业技术学院 单招”,进入招生信息网或教务处网站,查找“历年试题”、“样题”、“考试大纲”等栏目。
- 关注官方微信公众号: 很多学校的招生办都有自己的微信公众号,会定期发布单招相关的信息,包括备考指导和试题样例。
- 咨询招生办老师: 直接拨打学校招生办公室的电话进行咨询,是最直接有效的方式。
- 参加学校的“校园开放日”或“招生咨询会”: 这些活动通常会有老师现场答疑,并可能提供一些备考资料。
- 购买或寻找辅导资料: 市面上有针对甘肃省单招的辅导书籍,通常会汇总各校的考试特点并提供模拟题,也可以在网上寻找一些考生分享的经验和回忆版试题。
甘肃单招试题的核心特点是“自主命题、侧重基础、结合专业”。
- 文化素质是基础,务必抓好语文、数学、英语的复习,难度低于高考,但覆盖面广。
- 职业技能是关键,要提前了解所报专业的考核形式,无论是笔试、面试还是操作,都要有针对性地准备。
- 信息搜集是前提,一定要花时间去研究你心仪的几所学校的具体要求和样题。
祝您备考顺利,成功上岸理想的大学!