开封大学单招职业测什么?怎么准备?

99ANYc3cd6 单招资讯 2

什么是单招职业测试?

要明确“职业测试”在单招考试中的定位。

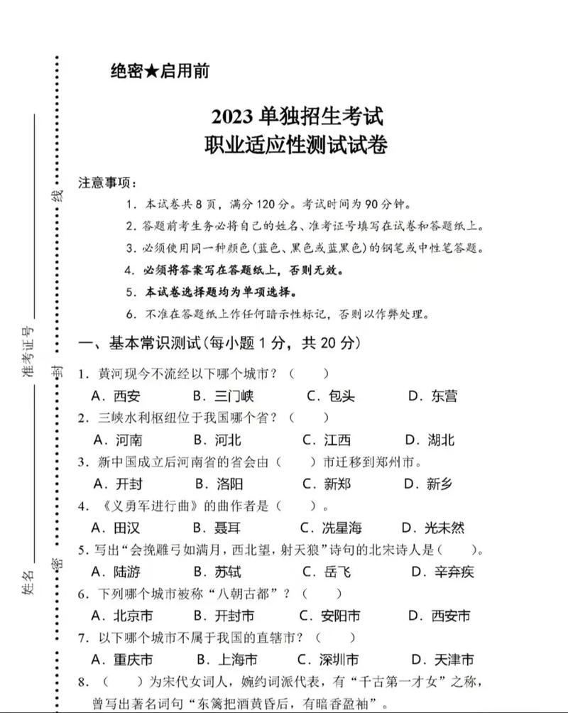
开封大学单招职业测什么?怎么准备?-第1张图片-厚德教育培训
(图片来源网络,侵删)
  • 全称:通常指“职业适应性测试”或“综合素质测试”。
  • 目的:它不是考察你的文化课知识(如数学、语文),而是评估你的个人特质、职业兴趣、基本能力、认知水平和职业潜力,看你是否适合报考的专业以及未来的职业发展。
  • 重要性:对于单招录取来说,职业测试成绩和“文化素质测试”(通常是语数外或高中的学考成绩)同等重要,甚至某些专业会更看重职业测试的表现,它是学校判断你是否“对路”的关键依据。

开封大学职业测试主要考什么?

虽然每年可能会有微调,但开封大学的职业测试内容通常围绕以下几个方面展开,你可以将其理解为“知己知彼”的过程:

基本常识与认知能力

这部分主要考察你对世界的基本了解和基本逻辑思维能力。

    • 时事政治:近一年内国内外重大事件(如重要会议、科技成就、国际关系等)。
    • 人文历史:中国古代史、近现代史中的重要人物、事件、文化常识。
    • 科技生活:基础科学知识、生活常识、新科技应用(如人工智能、5G等)。
    • 逻辑推理:图形推理、数字推理、定义判断、类比推理等。
  • 备考建议
    • 多关注新闻联播和主流新闻App(如人民日报、新华社)。
    • 回顾高中历史、地理、政治的基础知识点。
    • 刷一些公务员考试的“行测”中的判断推理题,熟悉题型和解题思路。

职业兴趣与个性倾向

这是测试的核心部分,旨在了解你的性格和兴趣点,从而判断你适合哪个专业领域。

    • 兴趣探索:通过一系列问题,了解你对“动手操作”、“与人交往”、“理论研究”、“艺术创作”、“经营管理”等不同类型活动的偏好。
    • 性格分析:判断你的性格是内向还是外向、感性还是理性、注重细节还是宏观把握等。
    • 价值观匹配:了解你更看重工作的“稳定性”、“创造性”、“高收入”还是“社会贡献”。
  • 备考建议
    • 诚实作答:这部分没有标准答案,关键是真实,不要为了迎合某个专业而伪装自己,否则即使被录取,未来学习也会很痛苦。
    • 自我反思:提前思考自己的优点、缺点、喜欢做什么、不喜欢做什么,可以和家人、老师朋友聊聊,让他们帮你分析你的性格特点。
    • 了解开封大学的专业设置,思考哪些专业的特点与你的兴趣和性格可能匹配。

职业素养与通用能力

这部分考察作为一名未来职业人应具备的基本素质。

开封大学单招职业测什么?怎么准备?-第2张图片-厚德教育培训
(图片来源网络,侵删)
    • 沟通表达:通过情景题或论述题,考察你的语言组织能力和逻辑清晰度。“如何向客户介绍一个新产品?”
    • 团队协作:考察你的合作意识和处理人际关系的能力。“如果你的团队成员意见不合,你会怎么做?”
    • 问题解决:给出一个简单的实际问题(如“组织一次班级出游”),考察你的规划、协调和应变能力。
    • 信息处理:能否快速从一段文字或图表中提取关键信息。
  • 备考建议
    • 多参加集体活动,锻炼自己的沟通和协作能力。
    • 在日常生活中,尝试有条理地表达自己的观点,可以对着镜子练习。
    • 面对问题,多思考“为什么”和“怎么办”,培养解决问题的习惯。

专业认知与职业规划

这部分与报考的专业直接挂钩,考察你对所报专业的了解程度和未来规划。

    • 专业理解:你为什么选择这个专业?你对这个专业是做什么的有什么了解?
    • 职业展望:你希望未来从事什么样的工作?这个专业能帮你实现这个目标吗?
    • 个人优势:你认为自己的哪些特质或能力适合学习这个专业?
  • 备考建议(非常重要!)
    • 深入研究专业:去开封大学官网或招生简章上,仔细查看你感兴趣的专业介绍、核心课程、就业方向等。
    • 明确报考动机:想清楚你为什么选择这个专业,是因为兴趣、家庭影响还是看好就业前景?准备一个真诚、有说服力的答案。
    • 进行职业规划:简单设想一下,如果被这个专业录取,你打算如何学习?毕业后想成为什么样的人?

考试形式与题型

  • 形式:通常是线上机考线下纸笔考试,具体以当年学校通知为准。
  • 题型:以客观题(选择题、判断题)为主,部分专业可能会有简答题或小作文,用于考察表达能力和专业认知。

备考策略与心态调整

  1. 心态放平,积极准备:不要把职业测试看作是“面试”或“审判”,它更像一次“自我探索”的游戏,以轻松、认真的态度去对待。
  2. 知己知彼,百战不殆
    • 知己:花时间认真分析自己的兴趣、性格、优势和劣势。
    • 知彼:深入了解开封大学及其专业设置,找到自己与专业的最佳匹配点。
  3. 模拟练习,熟悉题型:在网上找一些“职业适应性测试”或“综合素质测试”的模拟题来做,熟悉题型和考察方式,可以有效缓解考试时的紧张感。
  4. 关注信息,官方为准:最权威的信息来源永远是开封大学招生信息网和官方发布的单招招生简章,请务必在考前仔细阅读,了解最新的考试大纲、形式和时间。
  5. 诚实作答,展现真实:如前所述,真实是职业测试的第一原则,一个真实、有思考、有潜力的你,远比一个伪装的“完美”答案更受招生老师的青睐。

总结一下:开封大学的单招职业测试,本质上是一次“双向选择”,它既是学校筛选合适学生的过程,也是你深入了解自己和所报专业的机会,做好充分准备,以最真实、最自信的状态去迎接它,祝你考试顺利,成功进入理想的大学和专业!

开封大学单招职业测什么?怎么准备?-第3张图片-厚德教育培训
(图片来源网络,侵删)

标签: 开封大学单招职业测试内容 开封大学单招职业测试准备方法 开封大学单招职业测试题型

抱歉,评论功能暂时关闭!